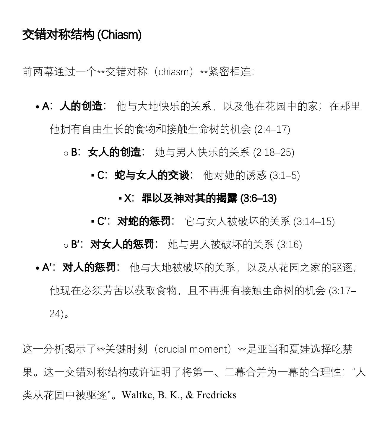
本站致力于提供全方位的《创世记》系统化研读资源,专为成人主日学教师、查经小组长及渴望深入真理的信徒量身定制。我们的学习路径涵盖了从 1-11 章的**原初历史(Primeval History)到 12-50 章的族长历史(Patriarchal History)的宏大叙事,旨在帮助学习者在万物的起源中,清晰地辨析上帝如何通过圣约(Covenants)**逐步启示祂的救赎计划。通过对创造秩序、安息真意、婚姻设立、人类堕落以及弥赛亚应许等核心主题的深度剖析,我们引导学习者不仅把握圣经历史的脉络,更能领悟其中以基督为中心的福音信息。

欢迎聆听并下载永约教会最新改革宗讲道 MP3,深入研读圣经,扎根福音真理,灵命成长,紧随基督。所有资源均可自由下载使用,为确保服务器稳定运行,请每人每日最多下载 20 个 MP3 或文件。感谢您的理解与支持!
